2月10日,中国科学院东莞材料科学与技术研究所联合团队在国际顶级期刊《Advanced Science》在线发表最新研究进展——《Transforming Grain-Boundary Brittle Precipitates to Ductility Pathways in Complex Concentrated Alloy》。该工作通过原子尺度梯度界面工程的创新策略,颠覆了晶界脆性析出相导致材料脆化的传统认知,成功将复杂成分合金中晶界脆性相转化为塑性通道,实现了高强度与高塑性的优异协同,为析出强化合金突破强度-塑性权衡难题提供了通用化的材料设计方法,也为极端环境结构材料研发开辟了全新路径。

复杂成分合金凭借严重晶格畸变、缓慢扩散等独特特性,在航空航天、核工业等极端环境结构材料领域展现出巨大应用潜力,成为结构材料设计的重要方向。但这类合金在制备或服役过程中,晶界易形成脆性析出相,这类析出相虽能提升材料强度,却会成为应力集中源,加速裂纹的形核与扩展,造成材料塑性急剧下降。受其成分复杂性的影响,通过相图预测抑制脆性相形成、或通过热机械处理改性析出相的方法难以奏效,脆化问题始终是制约其产业化应用的核心瓶颈,而强度与塑性的固有权衡更是该领域长期难以攻克的难题。
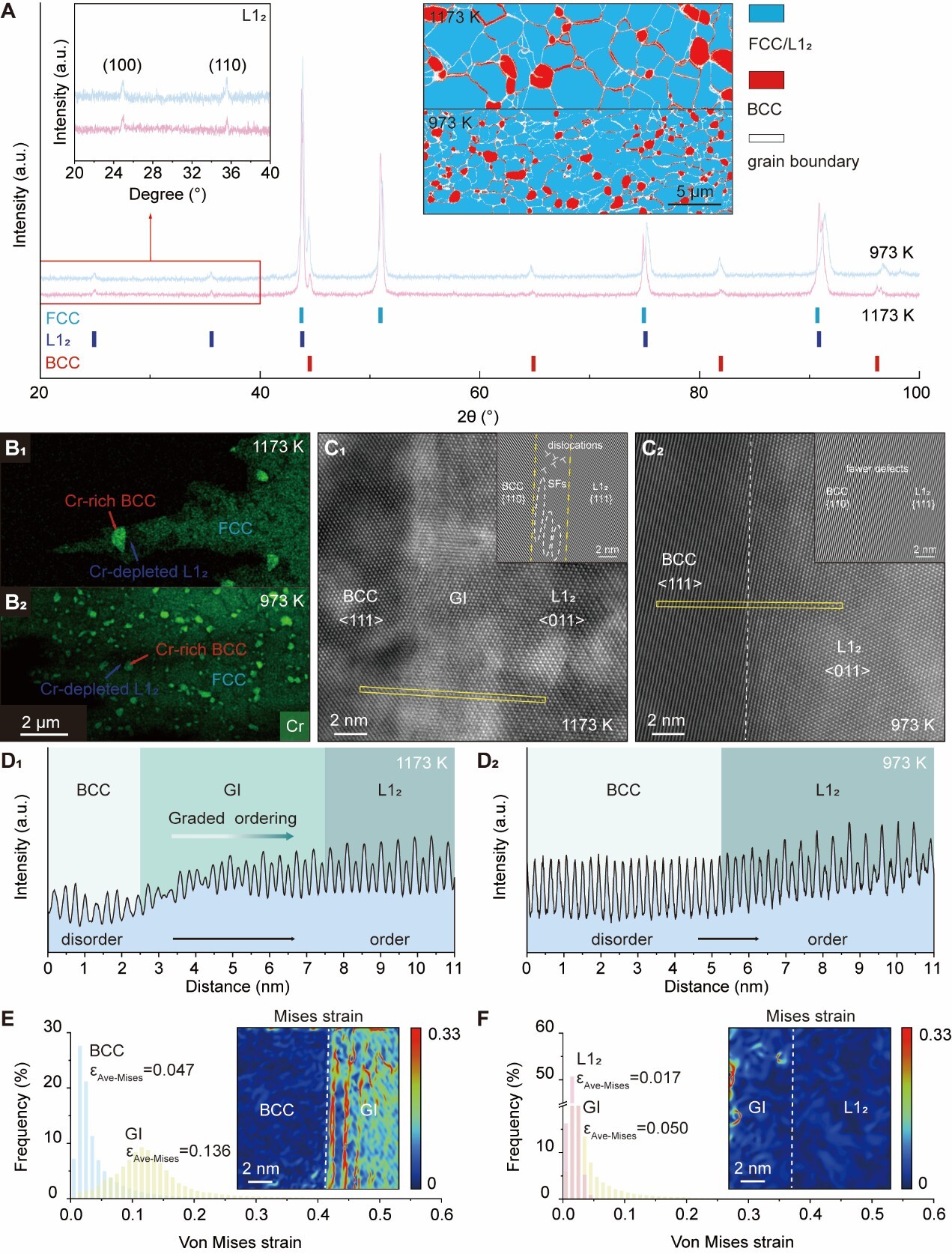
针对这一关键挑战,研究团队跳出“抑制脆性相形成”的传统思维,提出“改造脆性相界面使其成为塑性通道”的全新思路。团队先基于机器学习框架,筛选出无贵重金属添加的Ni₅₉Cr₂₄Al₁₂Fe₅条幅分解合金作为模型体系,再通过精准调控冷轧+退火的热机械处理工艺,在脆性BCC相和L1₂相间构建出成分与结构梯度界面(GIs),其中1173 K退火制备的5~12 nm宽扩散型梯度界面,成为实现材料性能突破的关键结构(图1)。

图1. 不同退火温度下合金的梯度界面与尖锐界面结构表征
研究团队通过室温拉伸测试、原位中子衍射拉伸表征、高分辨电镜分析结合分子动力学模拟,系统验证了梯度界面改性后合金的优异性能与内在变形机制。该梯度界面工程改性后的复杂高熵合金,实现了~1.2 GPa超高屈服强度与~20%高总延伸率的强塑协同,性能远超传统析出强化合金;同时因无贵重金属添加,兼具低成本优势,且展现出卓越的热稳定性,在0.72Tₘ高温下长时间退火120 h后,仍能保持1.42±1.37 μm的超细晶结构,晶界无明显粗化(图2)。这一卓越性能源于梯度界面诱导的相间顺序塑性激活与动态应力再分布机制:梯度界面下BCC脆性相率先屈服,位错先在BCC相中形核发射,随后应力触发相邻L1₂相的堆垛层错增殖,实现软硬相间的协调变形;而L1₂相内形成的拓扑壁垒(层错,位错)会将应力重新分配回BCC相,形成持续的应变硬化循环,从根本上避免了晶界脆化引发的裂纹萌生与扩展(图3,图4,图5)。

图2. 合金室温拉伸性能及与传统合金的强塑性-成本对比

图3. 梯度界面合金室温拉伸过程的微观结构演化

图4. 梯度界面与尖锐界面拉伸变形的分子动力学模拟

图5. 合金变形后原子结构的实验与模拟结果对比
相较于传统合金改性方法,该团队提出的梯度界面工程策略具有三大独特优势:(1)创新性强,实现了脆性析出相从“裂纹源”到“塑性通道”的功能反转,颠覆了传统认知;(2)通用性高,只要合金体系具备自发元素偏聚的热力学条件和定制化的扩散动力学路径,即可通过该方法实现脆性相的塑性改造;(3)工程价值大,制备工艺基于常规热机械处理,且合金无贵重金属添加,兼具高性能与经济性,易向实际工程应用转化。
这一研究成果的应用前景十分广阔,所提出的通用化梯度界面工程策略,不仅为破解析出强化合金的强度-塑性权衡难题提供了全新方案,推动了复杂成分合金在航空发动机涡轮叶片、核反应堆部件等极端环境结构材料领域的应用,也为其他多相合金的界面设计与性能调控提供了重要借鉴,为下一代结构材料的研发奠定了理论与实验基础。
本研究得到了中国科学院东莞材料科学与技术研究所/松山湖材料实验室张博研究员的悉心指导。松山湖材料实验室/香港城市大学联培博士生李郅鑫、中国科学院宁波材料技术与工程研究所李晓彤博士后为论文的共同第一作者,通讯作者为密歇根大学的范悦教授、中国科学院宁波材料技术与工程研究所管鹏飞研究员、中国科学院东莞材料科学与技术研究所/松山湖材料实验室张博研究员、香港城市大学杨勇教授。本研究得到了多项基金项目的大力资助,包括:国家杰出青年科学基金项目(No. 52325104)、香港研究资助局通用研究基金项目(CityU 11201721、CityU 11202924、CityU 11207325)、国家科技重大专项(No. 2024ZD0606900)、国家自然科学基金项目(Nos. 52161160330、T2325004)。
原文链接:http://doi.org/10.1002/advs.202518465
来源:非晶材料研究部
附件下载: